您访问的链接即将离开“北京通州区政府”门户网站
是否继续?
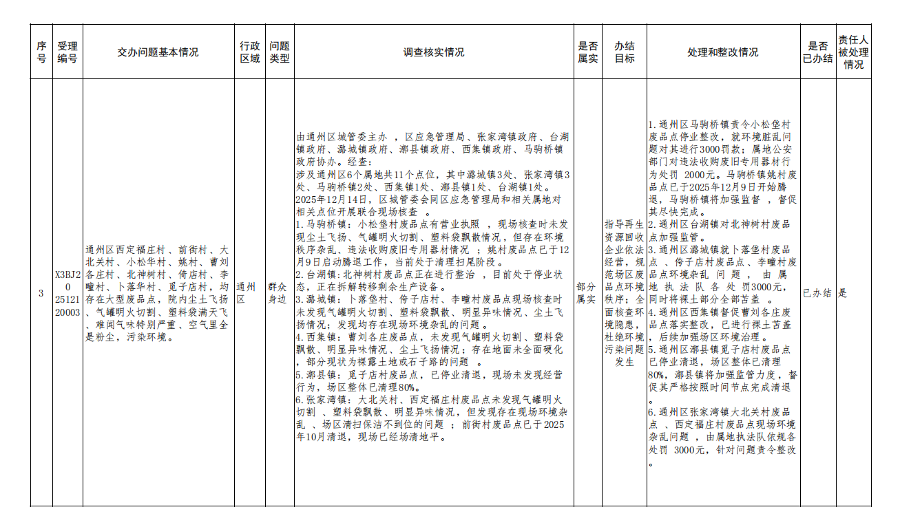
2025年12月13日,中央第一生态环境保护督察组向北京市交办第二十四批群众信访举报件34件,涉及通州区3件,现按要求向社会公开该批次《中央生态环境保护督察群众信访举报转办和边督边改公开情况一览表》(见下表)。


主办:北京市通州区人民政府 承办:北京市通州区人民政府办公室、通州区政务服务和数据管理局 政府网站标识码:1101120001 京公网安备 11011202002947号 京ICP备20015255号-1
您访问的链接即将离开“北京通州区政府”门户网站
是否继续?